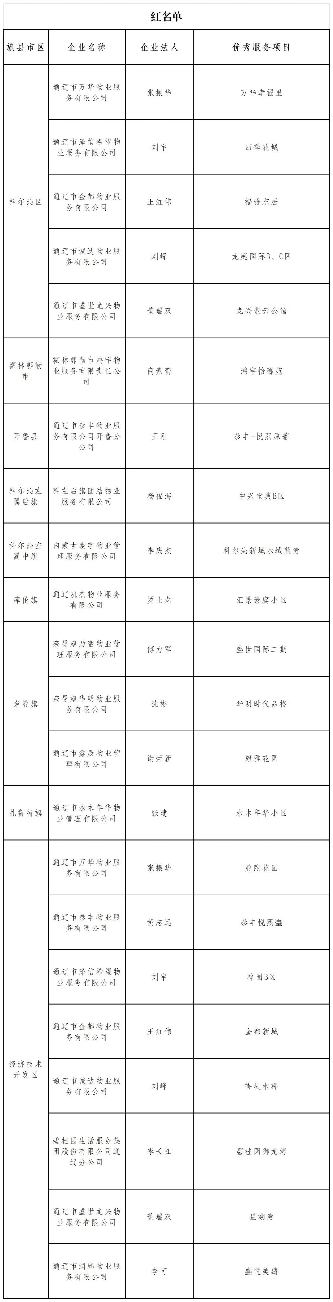
2024年度全市物业服务企业信用信息考核(红黑名单)公示
发布时间:
2025-04-10 08:14
信息来源:
通辽市住房和城乡建设局
分享到:
为进一步规范通辽市物业服务企业服务管理行为,推动行业健康发展。按照《通辽市物业管理服务信用信息评价办法》有关规定,结合智慧物业管理平台月考核情况,经各旗县市区物业主管部门申报。现将2024年度通辽市物业服务企业“红黑名单”予以公示。


欢迎访问通辽市住房和城乡建设局!





蒙公网安备15050202000269号